LED项目


LED(Light Emitting Diode)是一种双端子半导体器件。LED的功能与普通二极管相同,但当电流通过时它会发光。它在大多数电子电路中用作正常人的标志或视觉表示,以便知道电路正常工作。我们有很多使用LED的应用。它们用于广告囤积,电子设备,显示器,夜灯等。这里列出了基于LED的项目和电路供大家参考。

  • Arduino LED矩阵:此处解释了Led点阵与arduino UNo的接口。此项目中显示滚动消息。
  • LED枝形吊灯:这个项目展示了一个chandlier(装饰灯)的设计,它有一个由arduino控制的Leds。三色Leds在chandlier内控制。
  • Arduino Powered Led Clock:该项目描述了arduino供电的 led时钟。它使用60个RGB LED灯,arduino用于控制它们。
  • 带Arduino的摩托车数字Speedo:这个项目使用Leds显示arduino speedo计.Speed使用LED显示。
  • RGB LED灯泡:这里解释了使用RGb LED的LED灯泡。
  • Shake Led Torch:正如名称所示,如果摇动,建议的led火炬将打开一段时间。此割炬无需使用外部电源。
  • 太阳能LED户外照明:该项目使用太阳能电池板作为户外LED照明的电源。电池用于存储来自太阳能电池板的电力。
  • 在自行车车轮上辐条POV:解释了自行车鞋钉POV的逐步程序。
  • 变色数字PC风扇控制器:具有不同颜色的发光LED的PC风扇看起来很酷。这是显示变色数字PC风扇控制器的项目。
  • 如何制作发光LED眼睛放大镜:EYE放大镜用于观察小型电子元件。有时,观察小部件需要一定量的光。这篇文章展示了这种照明Led眼睛放大镜的结构。
  • 动画圣诞节LED雪花窗口装饰:这里设计了使用pic微控制器和LED的圣诞灯饰DIY。
  • Lissajous的一个简单的持久视觉方:本文讨论了使用led绘制lissajeous数字。使用LED可以通过在多个方向上移动它们来绘制不同的图案。
  • 颜色检测采用RGB LED:一个自动颜色检测建在这里。此处使用彩色LED检测任何物体的颜色。
  • 灯泡拨号时钟套件:此处提供的时钟套件使用LED来显示时间。来自LED的光指示时间。
  • 背光序列在可编程LED上播放:此处说明了可以重新编程的LED序列。
  • Microdot - 腕表LED图案时计:Micro dot是一款腕表大小的Led钟表。时间由多色LED显示。
  • 电动伞:这个DIY展示了如何将你的伞变成一个美丽的电动伞。
  • 电子梦想表:这里设计的项目可以检测电子设备上的位置。当放置在其上的任何电子设备被激活时,放置在其上的Leds开始发光。
  • 最小的4x4x4 RGB LED立方体:尺寸为4X4X4X4的最小LED立方体。它使用2.7mm x 3.4mm SMD RGB LED。
  • 制作RGB组合门锁:这里设计了RGB led门锁。密码是一个序列中的颜色模式。
  • LED Floaties:漂浮的LED是漂浮物是流动的物体与LED。这里的气球用LED照亮,使它们看起来更漂亮。这里解释了一个DIY项目。
  • 使用Dynamo的可充电LED灯笼电路:该项目解释了通过发电机以及230 V的主电源对LED灯充电。
  • LED条形光学转速计:这里建有LED转速计。转速表测量值显示在LED条形图上。
  • 按照节奏跳舞LED:该项目展示了使用LED的DIY。这里展示的舞蹈灯将遵循音乐的风格。
  • 大功率3-LED自行车灯:这里设计了大功率自行车灯。这种灯可以在雷暴,雪灾和低于-30℃的温度下工作。
  • LED-Zeppelin:这个项目展示了使用LED设计游戏。游戏Zeppeline以其逆变器命名。
  • Led Projector Box:这是显示DIY LED投影机的项目。
  • LEDactus:LEDactu是一个简单的DIY项目,类似于仙人掌植物。它提供了显示同时保持不动。
  • 在点阵上滚动文本显示:此项目显示滚动DOT矩阵显示。
  • LED名称标签:该项目显示了Led名称标签的设计。
  • 布尔代数计算器:这个布尔代数计算器是一个有趣的项目,它在我们的现实生活中更有用,它可以作为便携式计算器来动态简化布尔表达式。在我们的电路中,我们使用像Quine-McCluskey算法这样的布尔代数简化方法来简化布尔表达式并在显示器上显示输出。
  • 带LED的无偏数字骰子:这是几乎无偏的数字骰子电路图。通过使用该电路,没有机会作弊,因为电路以如此高的速度工作,使得电路几乎察觉不到人眼。
  • 自动洗手间灯开关:这是一个简单但非常有用的电路,在我们的现实生活中有助于在一个人进入洗手间时自动打开灯,并在他离开时自动关闭灯。
  • 智能无模糊夜灯切换器:这是明确的夜灯开关电路图,在黑暗时自动打开我们的家用灯,不受人为干扰。它还避免了设备的重复频繁切换,这在大多数类似电路中通常被忽略,但可能对我们的操作设备产生不利影响。
  • 使用大功率LED的自动夜灯:此自动夜灯是一个有趣的电路,有助于在夜间打开与其连接的LED灯,并在白天自动关闭灯。
  • 电池供电便携式灯:此电路更有助于处理家中或办公室中意外和不受欢迎的黑暗。它提供了完成日常任务所需的相当大的亮度。
  • 使用NE555的PWM LED调光器:脉冲宽度调制(PWM)在控制电路中起着重要作用。我们使用此PWM来调暗LED的光强度。
  • 铅酸电池充电器电路:铅电池是一种可充电电池,在我们的现实生活中更有用,因为它会消耗很少的能量,它具有非常低的能量重量比,它可以提供高电流,可以长时间工作效率 和成本非常低。
  • 金属探测器电路:这是一个简单的金属探测器电路,非常适用于检查商场,酒店,电影院的人,以确保人员不携带任何爆炸性金属或非法的东西,如枪支,炸弹等。
  • LED Flasher电路:LED Flasher是一个简单的电路,它会在常规时间内使LED闪烁。该电路可用于装饰目的或可用于信令目的等等。
  • Polarity Cum Continuity Tester:在此电路的帮助下,我们还可以确定我们在电路中使用的元件在将其安装到PCB上之前是好还是坏。
  • JK触发器使用CD4027:CD4027是一个JK触发器,通常用于数据存储。了解如何使用CD4027构建JK Flip Flop。
  • 主电源LED灯电路:这是一个简单的电路,通过在家中安装来节省资源,能源和资金更有用。
  • 反应计时器游戏电路:这是一个简单而有趣的游戏电路,其中包含10个以任意方式移动的LED,我们必须针对挑战者提供的特定LED。
  • LED灯调光电路:在此电路中,起始LED发光缓慢,然后变亮,再次慢慢变暗。整个电路的基础是一个名为LM358的运算放大器IC。
  • 可变电源和充电器:这是一个有助于检查或测试您的电子项目以及为手机电池充电的电路。该电路也可用作应急灯。
  • LED圣诞灯电路:这是一个简单的电路,用于通过使用LED建造圣诞灯来装饰你的房子。灯会在晚上开启,在早上关闭。
  • LED行车灯电路:这是一个简单的电路,由骑士骑手扫描仪模式下的9个LED灯组成。当LED最初以单向行进然后沿相似方向反向行进时,它将呈现引人注目的外观。
  • 使用NOR门构建基本逻辑门:在这里,我们已经展示了如何使用NOR门构建基本逻辑门 - NOT,AND,OR门,NOR门是通用门之一。
  • 电子信箱:这是一个简单的电路,通过停止连接在该电路中的LED灯,有助于找出掉落在我们盒子里的任何字母。
  • 双极LED驱动电路:这种双极LED驱动电路在需要闪光的地方非常有用,如信标闪烁。该电路主要用于指示目的。
  • 230V LED驱动器:这里我们设计一个简单的电路,驱动230V AC的一系列LED。这是使用基于电容器的电源实现的。这是一种低成本且高效的电路,可用于家庭。
  • 3X3X3 LED立方体:这是一个简单的LED立方体电路,不使用微控制器。它基于使用时钟脉冲驱动LED的原理。
  • 自行车转向信号电路:该电路的目的是指示自行车/车辆的左转或右转。需要两个相同的电路,一个用于左侧,另一个用于右侧。该电路的主要核心是555定时器。
  • 自动转换开关:这是一个简单的自动转换电路,其中像一系列LED一样的直流负载由电池或AC-DC电源驱动。
  • 上/下褪色LED灯:这是一个简单的上/下褪色LED灯电路,可用于商场,家庭和安全应用。
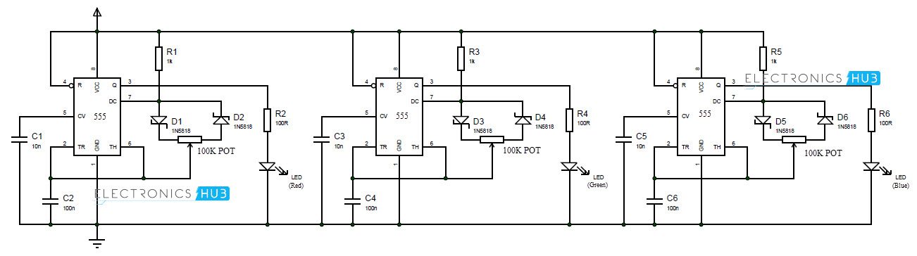
  • 警察灯使用555计时器:此电路通过交替闪烁模拟警车灯。该电路闪烁红色LED三次,蓝色LED闪烁三次。此闪烁动作持续执行。该电路使用555定时器和十年计数器。
  • 具有延迟和报警的高低压切断:具有延迟报警电路的高低压切断是一种先进的自动稳压电路,用于保护我们的家用电器。与稳压器相比,它的成本更低。
  • 汽车电池充电器电路:本文旨在描述从交流电源和反馈控制部分控制电池充电的简单汽车电池充电器的操作,设计和工作原理。
  • 虚拟警报电路:电路的主要原理是每5秒闪烁一次LED。该电路由7555定时器IC作为主要部件组成。
  • 自动电池充电器:当电池充满电时,此充电器会自动关闭充电过程。这可以防止电池深度充电。如果电池电压低于12V,则电路会自动为电池充电。
  • 倒车停车传感器电路:如果您是新驾驶员,那么在停车时很难判断距离。反向停车传感器电路通过在三个LED的帮助下指示距离来解决这个问题。我们可以在汽车的后侧轻松安排这个系统。
  • 光激活开关电路:该电路的主要原理是在LDR点亮时打开灯。该电路可用于安全应用,例如LDR上有黑暗时,它会停止照明。
  • 延迟使用8051定时器: 生成延时是嵌入式系统中最重要的概念。大多数情况下,我们需要在控制器应用程序中的两个操作之间生成精确的时间延迟。
  • LED与8051的接口:该电路的主要原理是将LED连接到8051系列微控制器。通常,使用的LED将具有1.7v的电压降和10mA的电流以在全强度下发光。这是通过微控制器的输出引脚施加的。
  • 电池电量指示器:本文将介绍如何设计电池电量指示器。您可以使用此电路检查汽车电池或逆变器。因此,通过使用该电路,我们可以延长电池的使用寿命。
  • 使用USB端口的LED灯电路:这是一个简单的USB LED灯电路,可产生5v的输出。它既可以用作应急灯,也可以用作阅读灯。
  • 手机控制的家用电器:这是一个简单的DTMF移动控制家庭自动化系统电路,不使用微控制器。它还有助于控制水箱电机。
  • 0-28V,6-8A电源电路:本文介绍如何设计一个可在6至8安培下提供0至28V的可变电源电路。它使用LM317和2N3055设计。
  • 关闭LED电路:这是一个简单的电路,可以通过抽吸关闭LED。该电路可用作教堂和特殊场合的装饰品。